Orientações
Sobre denúncias e representações:
Todo cidadão poderá oferecer à Corregedoria do IFMG, denúncia sobre descumprimento às normas éticas, irregularidade, ilícito penal ou infração disciplinar ocorrida no IFMG.
Toda autoridade que tiver ciência de evidente irregularidade, ilícito penal ou infração disciplinar no IFMG deverá oferecer representação à Corregedoria, preferencialmente pela plataforma FalaBR, ou através do e-mail: corregedoria@ifmg.edu.br, sob pena de responsabilidade civil, penal e administrativa pelo exercício irregular de suas atribuições.
Além da representação oferecida pela autoridade, na administração pública federal é dever de todo servidor público comunicar, por escrito, à autoridade competente, a ocorrência de possível irregularidade cometida por outro agente público, ou de ato ilegal, omissivo ou abusivo praticado por autoridade. Trata-se do cumprimento de um dever funcional, previsto em lei, restrito a fatos relacionados, ainda que indiretamente, ao exercício do cargo ou função pública. Questões estritamente pessoais ou da vida privada do servidor não devem ser objeto de representação funcional.
Tanto a denúncia quanto a representação devem conter, sempre que houver, as provas e a descrição dos indícios de autoria e materialidade. Entende-se por autoria a identificação dos servidores envolvidos no fato relatado. Já a materialidade diz respeito à descrição da conduta — por ação ou omissão — que possa representar violação ao ordenamento jurídico ou às normas administrativas, sempre relacionada ao exercício do cargo público.
Como devem ser feitas as denúncias ou representações:
Toda denúncia ou representação deve ser realizada, preferencialmente, por meio da plataforma FalaBR, mas também pode ser encaminhada diretamente para o e-mail: corregedoria@ifmg.edu.br.
Observações sobre o registro da denúncia ou representação:
-
descrever o fato;
-
Informar o Campus do IFMG;
-
Informar data ou período;
-
Informar nome das pessoas envolvidas;
-
Informar presença de testemunhas;
-
No caso de denúncia, ou representação, se possível, anexar: bilhetes, fotos, mensagens, e-mails, nomes de testemunhas ou outros elementos que contribuirão e facilitarão a apuração pela Corregedoria Geral do IFMG
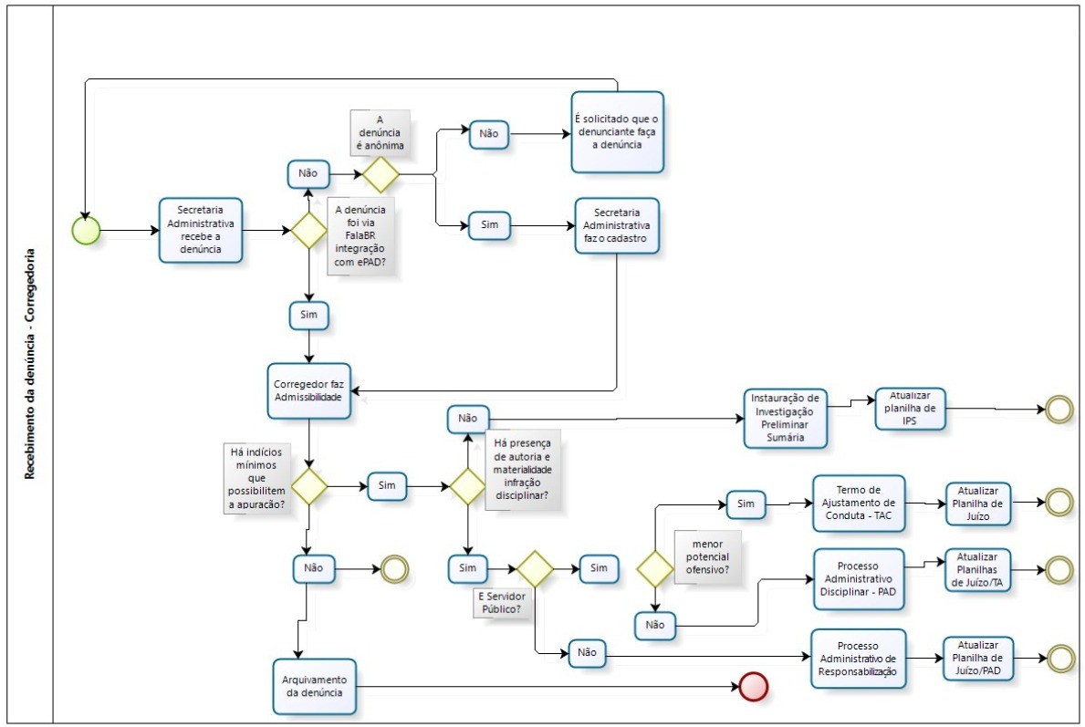
Após o recebimento da denúncia a Corregedoria segue o seguinte procedimento:

Para mais informações sobre como funcionam os processos na Corregedoria acesse o Manual de Procedimentos da Corregedoria.








